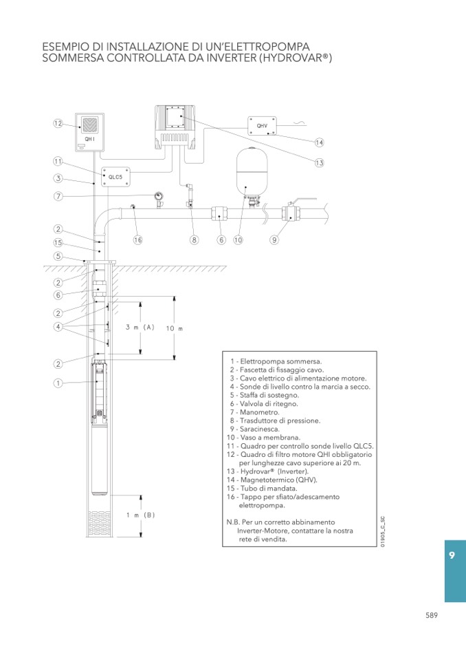
ESEMPIO DI INSTALLAZIONE DI UN’ELETTROPOMPA

SOMMERSA CONTROLLATA DA INVERTER (HYDROVAR®)

1 - Elettropompa sommersa.

2 - Fascetta di fissaggio cavo.

3 - Cavo elettrico di alimentazione motore.

4 - Sonde di livello contro la marcia a secco.

5 - Staffa di sostegno.

6 - Valvola di ritegno.

7 - Manometro.

8 - Trasduttore di pressione.

9 - Saracinesca.

10 - Vaso a membrana.

11 - Quadro per controllo sonde livello QLC5.

12 - Quadro di filtro motore QHI obbligatorio

per lunghezze cavo superiore ai 20 m.

13 - Hydrovar® (Inverter).

14 - Magnetotermico (QHV).

15 - Tubo di mandata.

16 - Tappo per sfiato/adescamento

elettropompa.

N.B. Per un corretto abbinamento

Inverter-Motore, contattare la nostra

rete di vendita.

589

9