15

14

9

18

13

33

7

8 Contatore acquedotto

9 Riduttore di pressione

10 Filtro dissabiatore

11 Defangatore magnetico

12 Valvola miscelatrice ACS

13 Collettore impianto

14 Mandata acqua fredda

15 Mandata ACS

16 Mandata impianto

17 Ritorno impianto

18 Ingresso rete idrica

19 Valvola jolly di sfiato aria

20 Manometro acqua tecnica

21 Rubinetto di reintegro

impianto

22 Valvola deviatrice di

priorità ACS

23 Valvola di sicurezza 3 bar

24 Resistenza elettrica

1500W

25 Orologio programmatore

26 Interruttore selezione

estate/inverno

27 Interruttore ON-OFF

resistenza

28 Centralina elettronica

Booster

29 Pompa di ricircolo ACS

30 Linea frigorifera R410A

da 1/4” (liquido)

31 Linea frigorifera R410A

da 5/8” (gas)

32 Supporto a basamento

di serie

33 Moto-evaporante esterna

Booster HR 3.0 solo caldo

34 Linea frigorifera R410A

8

7

30

31

13

23

24

17

1

1

23

10

30

31

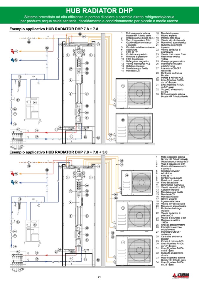
HUB RADIATOR DHP

Sistema brevettato ad alta efficienza in pompa di calore a scambio diretto refrigerante/acqua

per produrre acqua calda sanitaria, riscaldamento e condizionamento per piccole e medie utenze

Esempio applicativo HUB RADIATOR DHP 7.8 + 7.8

15

14

10

9

6

8

7

18

21

29

12

19

30

31

21

2

20

20

2

28

27

26

25

4

3

3

33

22

5

19

1 Moto-evaporante esterna

16

Booster HR 7.8 solo caldo

17

2

Unità di accumulo tecnico da 75 l 18

3 Vaso di espansione 6 litri

19

4 Quadro elettrico comando

20

e controllo

21

5 Circolatore elettronico inverter

6 Addolcitore

22

7 Filtro ad “Y”

8 Contatore acquedotto

23

9 Riduttore di pressione

24

10 Filtro dissabiatore

11 Defangatore magnetico

25

12 Valvola miscelatrice ACS

26

13 Collettore impianto

14 Mandata acqua fredda

27

15 Mandata ACS

Mandata impianto

Ritorno impianto

Ingresso rete idrica

Valvola jolly di sfiato aria

Manometro acqua tecnica

Rubinetto di reintegro

impianto

Valvola deviatrice di

priorità ACS

Valvola di sicurezza 3 bar

Resistenza elettrica

1500W

Orologio programmatore

Interruttore selezione

estate/inverno

Interruttore ON-OFF

resistenza

16

Esempio applicativo HUB RADIATOR DHP 7.8 + 7.8 + 3.0

29

19

19

Vaso di espansione 6 litri

6

1

1

12

21

21

2

20

20

2

28

27

26

25

4

3

3

33

22

5

e controllo

5 Circolatore inverter

6 Addolcitore

24

17

1

1

23

16

23

32

30

31

32

21

1

33

30

34

28 Centralina elettronica

Booster

29 Pompa di ricircolo ACS

30 Linea frigorifera R410A

da 1/4” (liquido)

31 Linea frigorifera R410A

da 5/8” (gas)

32 Supporto a basamento

di serie

33 Moto-evaporante esterna

Booster HR 7.8 caldo/freddo

1 Moto-evaporante esterna

Booster HR 7.8 caldo/freddo

2

Unità di accumulo tecnico da 75 l

3

4 Quadro elettrico comando

Filtro ad “Y”

da 3/8” (gas)