BOLLY

®

2 AP INOX

ESEMPIO DI SCHEMA

ESEMPIO DI SCHEMA DI IMPIANTO CON BOLLY

®

2 AP INOX

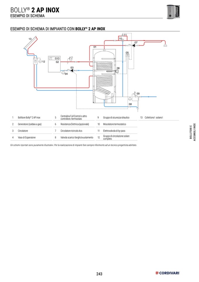
13

01

E

11

07

05

06

10

02

12

03

04

5

Centralina Full Control o altro

controllore /termostato

6

Resistenza Elettrica (opzionale)

7

Circolatore ricircolo Acs

8

Valvola scarico fanghi/svuotamento

09

08

1

Bollitore Bolly

®

2 AP inox

2

Generatore (caldaia a gas)

3

Circolatore

4

Vaso di Espansione

9

Gruppo di sicurezza idraulico

10 Miscelatore termostatico

11 Elettrovalvola di by-pass

Gruppo di circolazione solare

completo

13 Collettore/i solare/i

Gli schemi riportati sono puramente illustrativi. Per la realizzazione di impianti fare sempre riferimento ad un tecnico progettista abilitato.

12

243

B

O

L

L

I

T

O

R

I

E

A

C

C

U

M

U

L

I

I

N

O

X