A

N

T

H

E

A

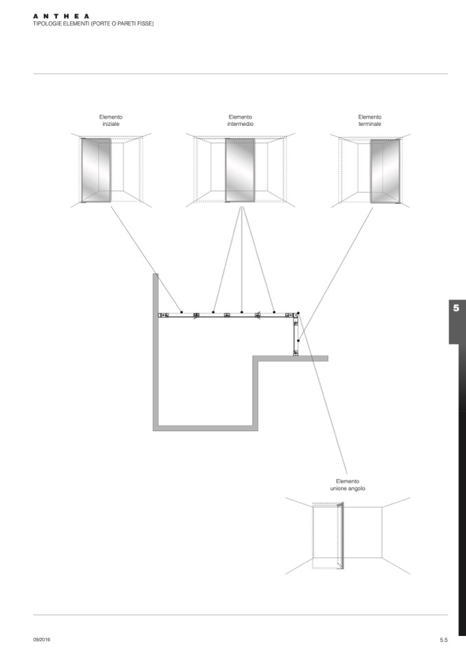
TIPOLOGIE ELEMENTI (PORTE O PARETI FISSE)

Elemento

iniziale

Elemento

intermedio

Elemento

terminale

09/2016

5.5

Elemento

unione angolo

5