0020284514

Informazioni di prodotto per GeniaAir Tek HA ...-7.2 OS 230V B3

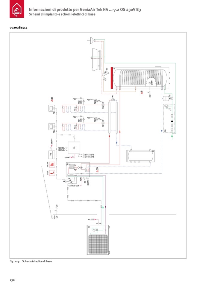
Schemi di impianto e schemi elettrici di base

Fig. 204:

Schema idraulico di base

230

d

2

5

e

3

3

c

0

1

W

H

D

6

2

d

9

d

2

f

8

7

3

e

2

1

2

e

2

1

2

)

3

2

k

3

S

F

S

(

2

1

M

2

b

9

a

9

2

1

S

U

B

e

2

1

2

e

2

1

1

)

2

1

k

3

S

U

B

S

F

S

(

2

1

M

1

b

9

a

9

a

2

S

U

B

c

8

1

S

U

B

S

U

B

2

3

S

e

2

)

3

S

(

2

S

F

U

B

1

)

2

S

(

1

S

F

f

7

)

2

R

(

2

k

2

1

/

2

b

9

q

2

1

3

~

V

0

3

2

)

1

R

(

1

k

2

1

/

1

b

9

S

U

B

N

A

L

d

2

W

S

U

B

M

9

3

N

A

L

S

U

B

S

U

B

2

)

3

3

2

m

2

1

(

2

2

5

e

3

W

H

~

V

)

0

3

2

(

0

0

4

D

D

O

M

D

O

M

d

2

D

O

M

2

~

V

0

S

U

B

3

2

m

2

1

~

V

0

3

2

3

2

c

2

D

O

M

D

O

M

D

O

M

D

O

M