MINI VRF A 2 TUBI

MCY-MHP_HS

MINI SMMS-e MONOFASE

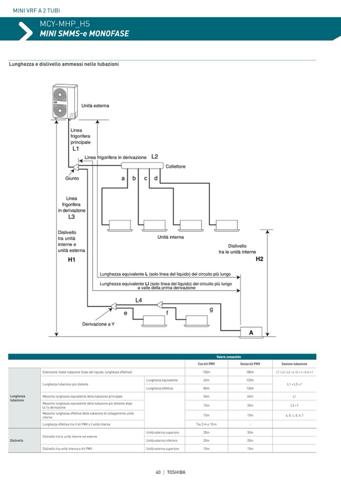
Lunghezza e dislivello ammessi nelle tubazioni

Unità esterna

Linea

frigorifera

principale

L1

Linea frigorifera in derivazione L2

Collettore

Giunto

abcd

Linea

frigorifera

in derivazione

L3

Dislivello

tra unità

interne e

unità esterna

Unità interna

H1

Lunghezza equivalente L (solo linea del liquido) del circuito più lungo

Lunghezza equivalente LI (solo linea del liquido) del circuito più lungo

a valle della prima derivazione

Dislivello

tra le unità interne

H2

L4

e

f

Derivazione a Y

g

Con kit PMV

150m

A

Senza kit PMV

180m

125m

120m

65m

35m

15m

-

30m

20m

15m

Valore consentito

Lunghezza

tubazione

Dislivello

Estensione totale tubazione (tubo del liquido, lunghezza effettiva)

Lunghezza tubazione più distante

Massima lunghezza equivalente della tubazione principale

Massima lunghezza equivalente della tubazione più distante dopo

la 1a derivazione

Massima lunghezza effettiva della tubazione di collegamento unità

interne

Lunghezza effettiva tra il kit PMV e l’unità interna

Dislivello tra le unità interne ed esterne

Lunghezza equivalente

Lunghezza effettiva

Unità esterna superiore

Unità esterna inferiore

Unità esterna superiore

65m

80m

50m

15m

15m

Tra 2 m e

30m

20m

15m

Sezione tubazione

L1 + L2 + L3 + a + b + c + d +e + f

L1 + L3 + f

L1

L3 + f

a, b, c, d, e, f

10 m

Dislivello tra unità interna e kit PMV

40 TOSHIBA