SHRM-e

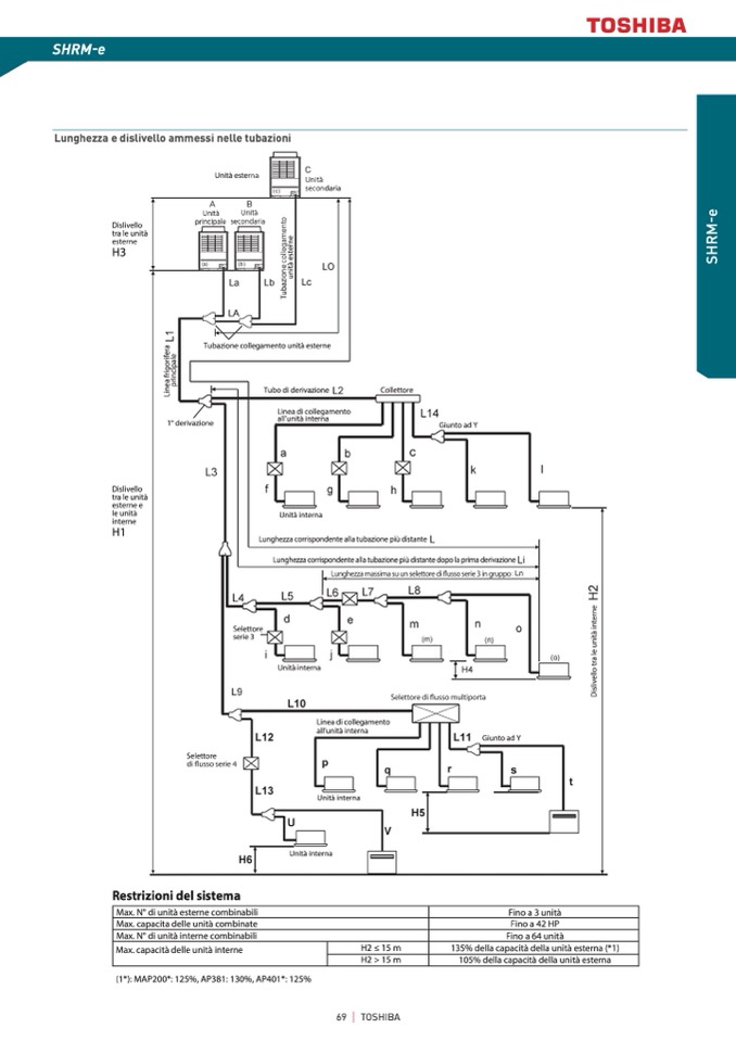
Lunghezza e dislivello ammessi nelle tubazioni

Dislivello

tra le unità

esterne

H3

Dislivello

tra le unità

esterne e

le unità

interne

H1

Unità interna

Lunghezza corrispondente alla tubazione più distante

Selettore

serie 3

1° derivazione

Giunto ad Y

Restrizioni del sistema

Selettore

(1*): MAP200*: 125%, AP381: 130%, AP401*: 125%

Unità este

Tubazione collegamento unità esterne

Tubo di derivazione

Linea di collegamento

all’unità interna

Collettore

daria

Unità interna

Linea di collegamento

all’unità interna

Unità interna

Unità interna

Giunto ad Y

69 TOSHIBA

pr

T

u

b

a

u

n

i

t

a

̀

e

s

t

e

r

n

e

D

i

s

l

i

v

e

l

l

o

t

r

a

l

e

u

n

i

t

a

̀

i

n

t

e

r

n

e

L

i

n

e

a

f

r

i

g

o

r

i

f

e

r

a

p

r

i

n

c

i

p

a

l

e

S

H

R

M

-

e

Lunghezza corrispondente alla tubazione più distante dopo la prima derivazione

Max. N° di unità esterne combinabili

Fino a 3 unità

Max. capacita delle unità combinate

Fino a 42 HP

Max. N° di unità interne combinabili

Fino a 64 unità

Max. capacità delle unità interne

H2 ≤ 15 m

135% della capacità della unità esterna (*1)

H2 > 15 m

105% della capacità della unità esterna